伟哥类型详细介绍,狼友们可以仔细阅读 发帖

白巧克力 发表于 2026-1-1 10:08

第 1 页

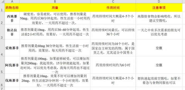
针对男性勃起功能障碍(ED)的常见口服药物主要有五种,分别为西地那非、他达拉菲、爱地那非、阿伐那非和伐地那非。它们在用量、起效时间、作用持续时间和注意事项上各有特点,以下是具体介绍:

1. 西地那非

用量:推荐剂量为50mg,适用于硬度不足、容易疲软的情况。建议在性生活前1小时服用,每天不超过一次。

作用时间:服药后约30分钟起效,药效可持续4~5小时。

注意事项:高脂肪食物会影响吸收,建议空腹服用。

2. 他达拉菲

用量:推荐剂量为10mg,应在性生活前2小时服用,每日最多一次。

作用时间:30~60分钟起效,药效持续时间最长,可达36小时。

注意事项:适合一天内有多次性需求者优先考虑。

3. 爱地那非

用量:推荐剂量为60mg,建议在性生活前1小时服用,每日一次。

作用时间:约30分钟起效,作用持续10小时。

注意事项:此为国内自主研发药物,适合中国男性体质,建议空腹服用。

4. 阿伐那非

用量:推荐剂量为100mg,可耐受者可增至200mg。每天不超过一次。

作用时间:起效迅速,约15分钟即可起效,药效持续约6小时。

注意事项:适合时间紧张、需快速起效者,建议空腹服用。

5. 伐地那非

用量:推荐剂量为10mg,效果不佳可增至20mg。建议在性生活前25~60分钟服用,每日一次。

作用时间:起效时间较快,药效持续4~5小时。

注意事项:若希望快速起效,建议空腹服用;若不急于起效,也可与食物同服。

总体而言,这些药物不可超量服用,且每日最多使用一次。根据个人需求、起效时间和作用持续时间的不同,可选择适合自己的药物。